2. Fourier series#
The Fourier series of a function expresses the function as a linear combination of complex exponentials. This is extremely useful in many situations in mathematics, physics and engineering.
In terms of linear algebra, the theory of Fourier series provides an orthonormal basis for the Hilbert space of square-integrable functions on the interval \([0,1]\); see also Hilbert spaces and operators.
2.1. Definition and basic properties#
Definition 2.1 (Fourier series)
Let \(f\) be a (real or complex) function on the interval \([0,1]\). The Fourier series of \(f\) is the infinite series
where the complex numbers \(c_n\) are defined by
We call these \(c_n\) the Fourier coefficients of \(f\).
One reason why Fourier series are useful is that the basis functions
form an orthonormal system: in Exercise 2.1, you will show that these functions satisfy
(See also Example 8.6 in the section on Hilbert spaces and operators.)
There are also other ways of writing this series, namely via Euler’s formula
or the equivalent form
In particular, for functions \(f\) satisfying \(f(1-x)=f(x)\) this gives rise to Fourier cosine series
and for functions \(f\) satisfying \(f(1-x)=-f(x)\) to Fourier sine series
see Exercise 2.4 for details.
One can show that if \(f\) is continuous, then the Fourier series of \(f\) converges to \(f\) at every point. For an example where \(f\) is discontinuous, see Exercise 2.2.
2.2. Examples#
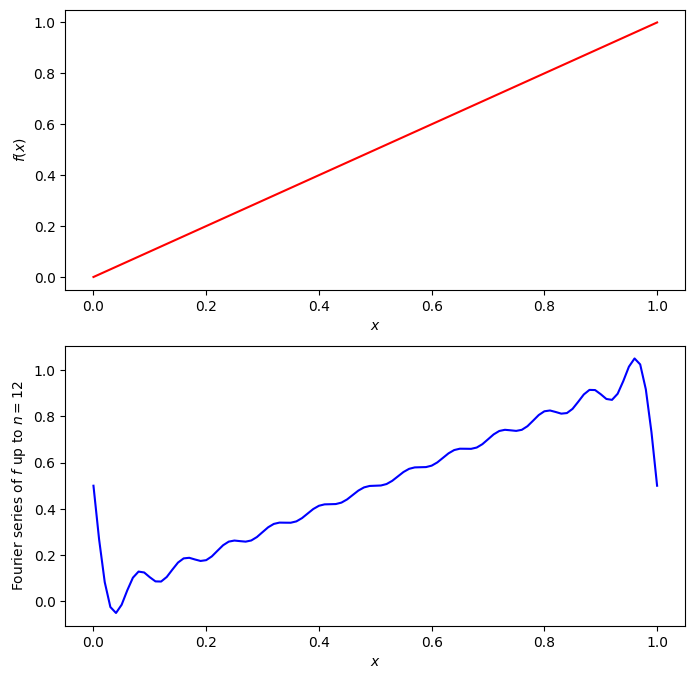
2.2.1. The Fourier series of a sawtooth function#
Consider the function \(f(x)=x\) on the interval \([0,1]\). To find its Fourier series, we compute the integrals defining the coefficients \(c_n\) for all integers \(n\). We have
For \(n\ne0\) we compute \(c_n\) using integration by parts:
We conclude that the Fourier series of \(f\) is
where the sum ranges over all non-zero integers \(n\). Combining the terms corresponding to \(n\) and \(-n\) and using the identity
we can simplify this to

Fig. 2.1 A sawtooth function and an approximation to its Fourier series#
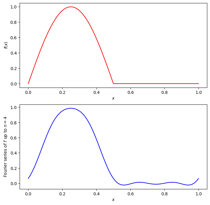
2.2.2. The Fourier series of a half-wave rectified sine function#
Consider the half-wave rectified sine function
In Exercise 2.3, you will show that the Fourier coefficients are given by

Fig. 2.2 A half-wave rectified sine function and an approximation to its Fourier series#
2.3. Exercises#
Exercise 2.1
Prove the orthogonality relation
where
Exercise 2.2
Consider the function \(f\) on the interval \([0,1]\) defined by
Compute the Fourier series of \(f\).
Compute the value of this Fourier series at \(x=1/2\).
Exercise 2.3
Consider the the half-wave rectified sine function \(f\) defined by (2.1).
Prove the formula (2.2) for the Fourier coefficients of \(f\).
Show that the Fourier series of \(f\) can be rewritten as
\[ f(x) = \frac{1}{\pi} + \frac{1}{2}\sin(2\pi x) - \frac{2}{\pi} \sum_{n>0\text{ even}} \frac{1}{n^2-1}\cos(2\pi nx). \]
Exercise 2.4
Consider a complex-valued function \(f\) on the interval \([0,1]\) with Fourier series
Show that \(f\) can be written as a Fourier cosine series if and only if \(f(1-x)=f(x)\).
Show that \(f\) can be written as a Fourier sine series if and only if \(f(1-x)=-f(x)\).