Wigner functions of mixed states#
Here, we will explore the Wigner quasiprobability distributions of “mixed states” (or, more accurately, of mixed ensembles).
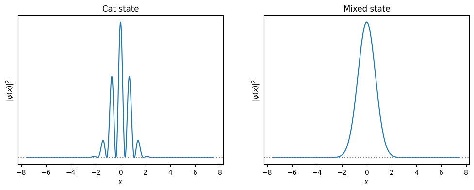
Example: Cat state vs. mixture of coherent states#
First: a reminder of what the Wigner function of two coherent states at \(x=0\) with opposite momentum look like:

Now, let’s compare a cat state and a mixed state.
Reminder
A cat state is a superposition of the wave functions:
whereas a 50/50 “mixed” state is defined by the sum of the density matrices:

What is the difference? The “fringes” are gone! Similar to the coherences in the off-diagonal entries of the density matrix, the fringes of the cat state above are an indication of the “coherence” of the quantum superposition.
Without this “coherence”, the two “wave packets” do not interfere, as you can see if we plot \(|\psi(x)|^2\):

Of course, the proper interpretation of the lack of interference is, of course, that in the experiment there are not two wave-packets, but instead just one, and then we repeat the experiment over and over again, each time with only one coherent state of either \(\alpha\) or \(-\alpha\).
Example: Superposition vs. mixture of 0 and 1 photons#

And now the “wave function” of the photon.
Reminder: What is the “wave function” of a photon?
A classical electromagnetic wave is a standing wave whose electric field oscillates in time: for example, for a given mode, we may have at a given fixed position in space an electric field with the following component in the z-direction:
where \(\hat{z}\) is a unit vector in the \(z\) direction. Note the similarity to the mass-on-a-spring, which oscillates in position:
In the mass-spring harmonic oscillator, we have a momentum \(p(t)\) that oscillates out of phase with the position:
In electromagnetism, there is also a magnetic field that also oscillates out of phase with the electric field :
(Note that if the \(E_z\) above belongs to a wave propagating in the \(x\) direction, then the magnetic field points in the \(y\) direction…)
The mapping from the mass-spring harmonic oscillator to the photon harmonic oscillator in this case is then:
position \(\rightarrow\) electric field
momentum \(\rightarrow\) magnetic field
Using this logic, for a photon, one can interpret the axes of the Wigner plots above as:
Real part of \(\alpha\) \(\rightarrow\) \(E_z\)
Imaginary part of \(\alpha\) \(\rightarrow\) \(B_y\)
The probability distributions of position \(|\psi(x)|^2\) and momentum \(|\phi(p)|^2\) are then replaced with probability distributions of \(E_z\) and \(B_y\):
\(|\psi(x)|^2 \rightarrow |\psi(E_z)|^2\)
\(|\phi(p)|^2 \rightarrow |\phi(B_y)|^2\)

Demonstration: Thermal state of a harmonic oscillator (or a large spin)#
Probability distributions for different temperatures: